1. 首页
  2. 中国

关注!多个中国驻外使馆调整外国人赴华签证政策

近日,多个中国驻外使领馆网站发布通知,对外国人赴华签证政策作出调整。


小侨为大家梳理了相关政策和办理要求,快来看看吧!

免除赴华就业人员签证邀请函


近日,驻奥地利大使馆、驻德国大使馆、驻捷克大使馆网站均发布通知表示,自即日起,对业经中国国内主管部门批准赴华就业人员,恢复疫情前政策,申请人凭有效《外国人工作许可证》或《外国人工作许可通知》即可申办工作签证,无需提交中国国内相关政府部门出具的签证邀请函。


免除复工复产人员家属签证邀请函

驻奥地利大使馆网站表示,复工复产人员(包括已在华工作的外国人)的外籍家庭成员(包括配偶、父母、未满18周岁的子女、配偶的父母)可凭亲属关系证明申请来华随居或探亲签证,无需提交中国国内相关政府部门出具的签证邀请函。


驻德国大使馆网站也表示,赴华复工复产人员凭有效《外国人工作许可证》或《外国人工作许可通知》即可申办工作签证。上述人员(包括已在华工作的外国人)的外籍家庭成员仅凭亲属关系证明等材料即可申办签证来华随居或探亲。家庭成员范围包括配偶、父母、未满18周岁子女、配偶的父母。


6140
资料图


扩大因人道事由赴华人员范围


中国驻捷克大使馆网站表示,在现行奔丧、探望危重病亲属等事由基础上,中国公民及在华具有永久居留资格的外国人的外籍家庭成员(配偶、父母、配偶的父母、子女、子女的配偶、兄弟姐妹、祖父母、外祖父母、孙子女、外孙子女),可申请相应类别签证赴华团聚或探亲。


调整赴华签证受理范围


中国驻印尼大使馆网站表示,自6月20日起,赴华签证的受理范围包括6类人员,依次为从事外交、公务活动或符合礼遇签证办理条件的外国人及其家属;从事各领域复工复产活动的外国人及其家属;因家庭团聚或短期探亲赴华的中国公民及在华具有永久居留资格的外国人的外籍家庭成员,包括:外籍配偶、父母、配偶的父母、子女、子女的配偶、兄弟姐妹、祖父母、外祖父母、孙子女、外孙子女;从事乘务活动的外国人;赴华奔丧或探望危重病亲属的外国人;其他经中国国内有关部门批准赴华的人员。
 
6410
中国驻印尼大使馆网站截图


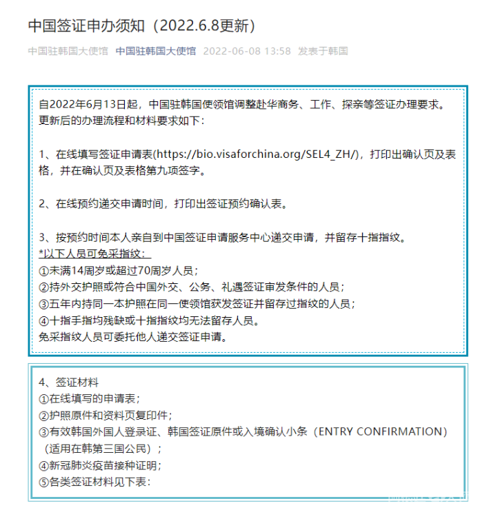
更新办理流程和材料要求


中国驻韩国大领馆、驻新加坡大使馆、驻印尼大使馆均在网站发布新的办理流程和材料要求,其中大多包括在线填写签证申请表、在线预约递交申请时间、本人亲自到中国签证申请服务中心递交申请,并留存十指指纹等。
 
640
中国驻韩国大使馆微信公众号截图


原则上应接种新冠疫苗


驻奥地利大使馆、驻德国大使馆、驻印尼大使馆均在通知中表示,外国人入境中国前,原则上应接种中国或世界卫生组织批准紧急使用或上市的新冠肺炎疫苗。


此外,驻韩国大使馆、驻新加坡大使馆则要求在签证申请材料中提交新冠肺炎疫苗接种证明。

转载本网稿件,原则上需要书面授权,不得篡改稿件主题。本网随时有权要求第三方停止侵权行为。

本网所载内容或图片,若涉及侵权,请联系删除。

14

___________

2022/06

关注!多个中国驻外使馆调整外国人赴华签证政策

近日,多个中国驻外使领馆网站发布通知,对外国人赴华签证政策作出调整。小侨为大家梳理了相关政策和办理要求,快来看看吧!免除赴华就业人员签证邀请函近日,驻奥地利大使馆、驻德国大...

[ 微信长按识别二维码或扫码查看分享内容 ]

联系我们

400-800-8888

在线咨询:点击这里给我发消息

邮件:77510001#qq.com

工作时间:周一至周五,9:30-18:30,节假日休息

QR code